近期搜索热词

CN
EN

SC2432

单极霍尔效开关霍尔

高耐压反接保护、多种灵敏度可选

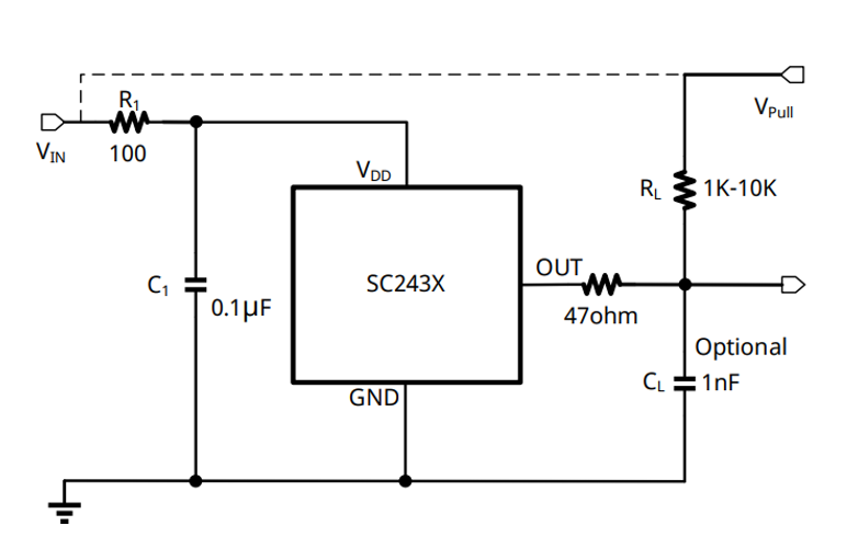
SC243X系列采用高频斩波技术,在全工作电压和工作温度范围内具有很高的磁场一致性。芯片的电源和输出脚集成了过压保护功能,具有抗电磁干扰(EMC)能力强和可靠性高的特点。

数据表 SC2432-Q_CN.pdf
SC2432-Q_EN.pdf

特点和优势

AEC-Q100

电源反接保护到28V

高斩波频率

工作电压范围-2.5V~24V

订货信息

产品代码 丝印 感应极性 工作点(Gs) 释放点(Gs) 温度范围(℃) 封装外形 包装方式 数量
SC2430SO-TR 2430 S +20 +15 -40~150 SOT23-3L 编带 3000/盘
SC2430UA-BK 2430 S +20 +15 -40~150 TO-92S 散包 1000/袋
SC2432SO-TR 2432 S +25 +20 -40~150 SOT23-3L 编带 3000/盘
SC2432SO-N-TR 2432 N -25 -20 -40~150 SOT23-3L 编带 3000/盘
SC2432UA-BK 2432 S +25 +20 -40~150 TO-92S 散包 1000/袋
SC2434SO-TR 2434 S +70 +55 -40~150 SOT23-3L 编带 3000/盘
SC2434SO-N-TR 2434 N -70 -55 -40~150 SOT23-3L 编带 3000/盘
SC2434UA-BK 2434 S +70 +55 -40~150 TO-92S 散包 1000/袋
SC2436SO-TR 2436 S +100 +85 -40~150 SOT23-3L 编带 3000/盘
SC2436UA-BK 2436 S +100 +85 -40~150 TO-92S 散包 1000/袋
SC2438SO-TR 2438 S +120 +95 -40~150 SOT23-3L 编带 3000/盘
SC2438UA-BK 2438 S +120 +95 -40~150 TO-92S 散包 1000/袋

产品应用

扶手箱开合

扶手箱移动

开关按钮检测

电子转向锁

组合开关

文档和资源

赛卓电子产品选型手册V1-25Q4.pdf

Selection Guide 下载
2025年 10月 22日

SC2432-Q_CN.pdf

Datesheet 下载
2025年 11月 26日

SC2432-Q_EN.pdf

Datesheet 下载
2025年 10月 22日

赛卓电子汽车组合开关应用方案.pdf

Application Note 下载
2026年 1月 16日

SC2432

SC243X系列采用高频斩波技术,在全工作电压和工作温度范围内具有很高的磁场一致性。芯片的电源和输出脚集成了过压保护功能,具有抗电磁干扰(EMC)能力强和可靠性高的特点。

(021)6408 0230*803