近期搜索热词

CN
EN

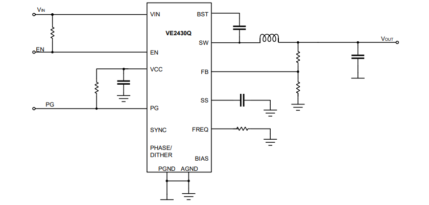
VE2430Q

车规级40V耐压3.5A负载能力的降压转换器

‌VE2430Q‌ 是一款高频同步降压转换器,采用紧凑设计,可在宽输入电压范围(3.3V至40V)内提供‌3.5A连续输出电流‌,并具备优异的负载调整率,且支持外部时钟同步和超低功耗睡眠模式,在宽负载范围内实现极高效率,适用于汽车电子和电池供电等领域的多种降压应用。

数据表 VE2430Q的规格书

特点和优势

支持抖频功能

AEC-Q100 Grade1认证

输入电压范围:3.3V-40V;

负载能力:3.5A

2μA 超低关断电流

开关频率:350kHz - 2.5MHz

工作模式FCCM和DCM可选

支持外时钟同步

封装:QFN-16 (3mmx4mm)

订货信息

Ordering Information Mark Option Class Temperature Range Package Pack Quantity
VE2430QI-ADJ-TR-Q 2430Q ADJ Q -40 to +125°C FCQFN3x4-16 TR 5000

产品应用

ADAS域控

T-BOX

座舱域控制器

GNSS模块

电源模块

文档和资源

2025产品选型指南

Selection Guide 下载
2025年 10月 22日

VE2430Q的规格书

Datesheet 英文版
2025-10-30

VE2430Q的应用文档

Application Note

VE2430Q

‌VE2430Q‌ 是一款高频同步降压转换器,采用紧凑设计,可在宽输入电压范围(3.3V至40V)内提供‌3.5A连续输出电流‌,并具备优异的负载调整率,且支持外部时钟同步和超低功耗睡眠模式,在宽负载范围内实现极高效率,适用于汽车电子和电池供电等领域的多种降压应用。

(021)6408 0230*803