近期搜索热词

CN
EN

SC25899

两线电流型可编程霍尔开关芯片

ASIL-B功能安全、可编程、高可靠性

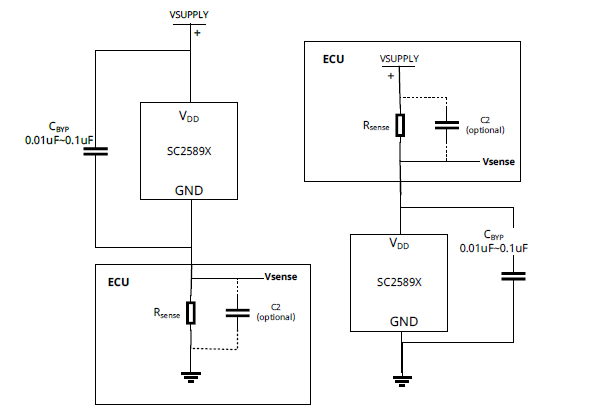
SC2589X 采用 BCD 技术制造,是一款两线制电流模式输出的可编程汽车级霍尔效应传感器。它依据 ISO 26262 标准开发,支持 ASIL B 功能安全等级。可编程性是 SC2589X 的一个关键特性。客户可以选择预编程单元,或者在生产线末端进行编程,以在-22mT 至 22mT 的范围内实现系统优化。此外,低电流状态支持 3.3mA 和 6mA 的编程。

数据表 SC25899Q_CN.pdf
SC25899Q_EN.pdf

特点和优势

AEC-Q100 认证

ISO 26262 ASIL-B 认证

2 线电流型锁存霍尔开关 IC
- 两线输出接口
- 方便开短路诊断

可编程参数:
- 低电流:3.3mA/6mA 可编程
- 开关方式:单极或全极
- 灵敏度范围:-22mT 到 22mT
- 感应极性:南极或北极
- 输出特性:正向或反向

宽工作电压范围:4V 到 24V

电源反接保护:-28V

内置 CRC 校验保护

过温保护

抗干扰和静电能力强

宽工作温度范围:-40℃到 150℃

内部集成电容和 TVS (PCB-less)

封装形式:
- TO-92S (UA)
- TO-92S (PCB-less)
- SOT23-3L(SO)

订货信息

产品名称 丝印 低电流(mA) 高电流(mA) 工作点(mT) 释放点(mT) 封装外形 包装方式 数量
SC25899SO-TR-Q 25899 PROG PROG 8.0 -8.0 SOT23-3L 编带 3000/盘
SC25899UA-BK-Q 25899 PROG PROG PROG PROG TO-92S 散包 1000/袋

产品应用

安全带插锁位置检测

安全带

车窗防夹电机

智能雨刮控制器

充电口盖板位置检测

充电口

文档和资源

赛卓电子产品选型手册V1-25Q4.pdf

Selection Guide 下载
2025年 10月 22日

SC25899Q_CN.pdf

Datesheet 下载
2026年 3月 26日

SC25899Q_EN.pdf

Datesheet 下载
2026年 3月 26日

SC25899

SC2589X 采用 BCD 技术制造,是一款两线制电流模式输出的可编程汽车级霍尔效应传感器。它依据 ISO 26262 标准开发,支持 ASIL B 功能安全等级。可编程性是 SC2589X 的一个关键特性。客户可以选择预编程单元,或者在生产线末端进行编程,以在-22mT 至 22mT 的范围内实现系统优化。此外,低电流状态支持 3.3mA 和 6mA 的编程。

(021)6408 0230*803