近期搜索热词

CN
EN

SL54123

高性能漏电保护IC

CMOS工艺、适用于 AC 型剩余电流漏电检测,安全系数高

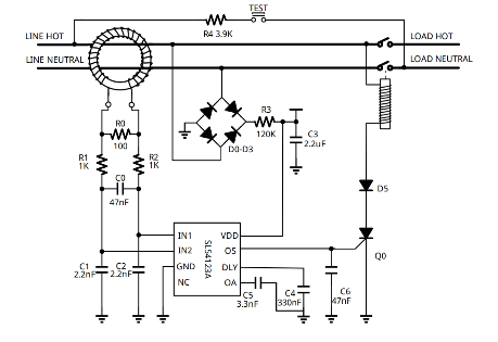
SL54123ADC是一款高性能漏电保护器芯片,采用CMOS工艺。芯片内部包含稳压电源、放大电路、比较器电路、延时电路、计数器电路、跳闸控制电路及跳闸驱动电路。芯片外围应用有脱扣线圈、压敏电阻、稳压二级管、二级管、电阻、电容等元器件。 芯片适用于 AC 型剩余电流漏电检测,安全系数高,尤其适用于一些用电要求高的场合。 该产品采用标准脚的 SOP8 封装形式,亚光镀锡,采用无卤绿料,满足环保要求。

数据表 SL54123的规格书

特点和优势

检测 AC 型漏电信号

跳闸控制精度高,一致性好

直接驱动可控硅,输出 30ms 高电平脉冲

良好的抗电磁干扰(EMC)能力

兼容 110V 或 220V 供电系统

直接使用交流供电

较宽的温度范围(TA=-20~85°C)

封装形式:SOP8

订货信息

产品名称 丝印 工作温度(℃) 封装形式 包装方式 数量
SL54123ADC-TR 54123A -20~85 SOP8 编带 4000 颗/盘

产品应用

漏保插头

楼宇自动化漏保插头

断路器

文档和资源

2025产品选型指南

Selection Guide 下载
2025年 10月 22日

SL54123的规格书

Datesheet 下载
2025年 10月 24日

SL54123的应用文档

Application Note

SL54123

SL54123ADC是一款高性能漏电保护器芯片,采用CMOS工艺。芯片内部包含稳压电源、放大电路、比较器电路、延时电路、计数器电路、跳闸控制电路及跳闸驱动电路。芯片外围应用有脱扣线圈、压敏电阻、稳压二级管、二级管、电阻、电容等元器件。 芯片适用于 AC 型剩余电流漏电检测,安全系数高,尤其适用于一些用电要求高的场合。 该产品采用标准脚的 SOP8 封装形式,亚光镀锡,采用无卤绿料,满足环保要求。

(021)6408 0230*803