特点和优势
高带宽以及快速响应时间:400kHz带宽、1.2uS响应时间
数字温补+下线校准实现高精度:全温Sens Error<士2%、0ffset Error<±10mV
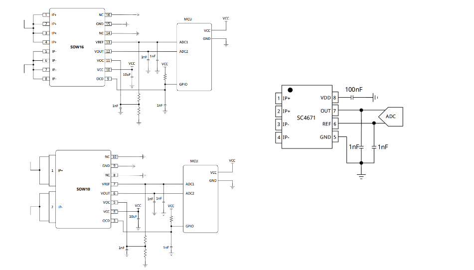
支持5V/3.3V单电源供电
固定零点电压、VREF支持输入输出
集成多种诊断机制:过压、断线、阈值以及时间可调过流检测
低导通阻抗:SOW10 0.27m2;SOW160.85m2;SOP8 1.2mQ
1min耐受隔离电压:SOW10/16 5000Vrms; SOP8 3000Vrms
SOW10可承受高达13kA浪涌雷击电流(8us/20us 浪涌电流波形)
宽电流检测范围:SOP820-50A;SOW16 30-100A;SOW1050-150A

