近期搜索热词

CN
CN

SC25891-C

两线电流输出单极霍尔开关

ASIL-B功能安全设计、ESD防护、高可靠性

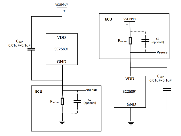
SC25891是基于高压BCD工艺平台打造的两线电流型霍尔开关芯片。芯片采用高频斩波技术及内置高压稳压模块,使得芯片在3.3V-24V的全工作电压范围及-40℃-150℃的温度范围内都具有很高的磁场一致性。同时,芯片具有电源地反向电压保护、高达±8KV的ESD防护能力以及两线电流型低阻抗输出等特点,使得芯片非常适合于强电磁干扰及需高可靠性要求的应用场合。

数据表 SC25891-C的规格书

特点和优势

AEC-Q100

ISO26262 ASIL-A SEooC

两线省线模式输出

高斩波频率

电源反接保护到28V

抗干扰和静电能力强

订货信息

Ordering Information Marking Class Ambient, TA(℃) Package Packing Quantity
SC25891SE-TR-Q 25891 Q -40 to 150 SOT23 Tape & Reel 3000/Reel
SC25891UA-BK-Q 25891 Q -40 to 150 TO-92S Bulk 1000/Bulk
SC25891CUA-BK-Q 25891C Q -40 to 150 TO-92S Bulk 1000/Bulk

产品应用

文档和资源

2025产品选型指南

Selection Guide 下载
2025年 10月 22日

SC25891-C的规格书

Datesheet 英文版
2025-10-22

SC25891的应用文档

Application Note

视频

SC25891是基于高压BCD工艺平台打造的两线电流型霍尔开关芯片。芯片采用高频斩波技术及内置高压稳压模块,使得芯片在3.3V-24V的全工作电压范围及-40℃-150℃的温度范围内都具有很高的磁场一致性。同时,芯片具有电源地反向电压保护、高达±8KV的ESD防护能力以及两线电流型低阻抗输出等特点,使得芯片非常适合于强电磁干扰及需高可靠性要求的应用场合。

(021)6408 0230*803