近期搜索热词

CN
EN

SC25893

两线电流输出单极霍尔开关

ASIL-B功能安全设计、ESD防护、高可靠性

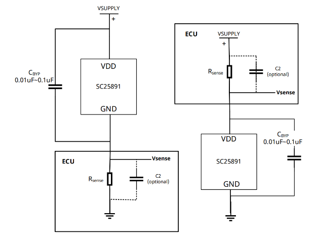
SC25893是基于高压BCD工艺平台打造的两线电流型霍尔开关芯片。芯片采用高频斩波技术及内置高压稳压模块,使得芯片在3.3V-24V的全工作电压范围及-40℃-150℃的温度范围内都具有很高的磁场一致性。同时,芯片具有电源地反向电压保护、高达±8KV的ESD防护能力以及两线电流型低阻抗输出等特点,使得芯片非常适合于强电磁干扰及需高可靠性要求的应用场合。

数据表 SC25893Q_CN.pdf
SC25893Q_EN.pdf

特点和优势

AEC-Q100

ISO26262 ASIL-A SEooC

两线省线模式输出

高斩波频率

电源反接保护到28V

抗干扰和静电能力强

订货信息

Ordering Information Marking 低电流(mA) 高电流(mA) 工作点(mT) 释放点(mT) Package Packing Quantity
SC25893SO-TR-Q 25893 6.0 14 8.7 7.3 SOT23-3L Tape & Reel 3000/Reel
SC25893TUA-TR-Q 25893T 6.0 14 8.7 7.3 TO-92S Bulk 1000/Bulk
SC25893SO-L-TR-Q 25893 3.3 14 8.7 7.3 SOT23-3L Tape & Reel 3000/Reel
SC25893UA-L-BK-Q 25893 3.3 14 8.7 7.3 TO-92S Bulk 1000/Bulk

产品应用

安全带插锁位置检测

安全带支架

手动型门把手开关检测

文档和资源

赛卓电子产品选型手册V1-25Q4.pdf

Selection Guide 下载
2025年 10月 22日

SC25893Q_CN.pdf

Datesheet 下载
2025年 10月 22日

SC25893Q_EN.pdf

Datesheet 下载
2025年 10月 22日

SC25893

SC25893是基于高压BCD工艺平台打造的两线电流型霍尔开关芯片。芯片采用高频斩波技术及内置高压稳压模块,使得芯片在3.3V-24V的全工作电压范围及-40℃-150℃的温度范围内都具有很高的磁场一致性。同时,芯片具有电源地反向电压保护、高达±8KV的ESD防护能力以及两线电流型低阻抗输出等特点,使得芯片非常适合于强电磁干扰及需高可靠性要求的应用场合。

(021)6408 0230*803