近期搜索热词

CN
EN

应用方案 | 电驱电控感知:赛卓 SC4643 车规级芯片赋能

赛卓电子 2026-03-06 17:17:01


新能源电驱电流检测怕温漂大、响应慢?国产车规级SC4643方案给出稳定解法。作为新能源电驱感知核心,这款以SC4643为核心的车规级三相电流传感器芯片方案,已在新能源电驱市场实现规模化应用,为国产电驱感知提供可靠支撑,精准适配核心选型需求。

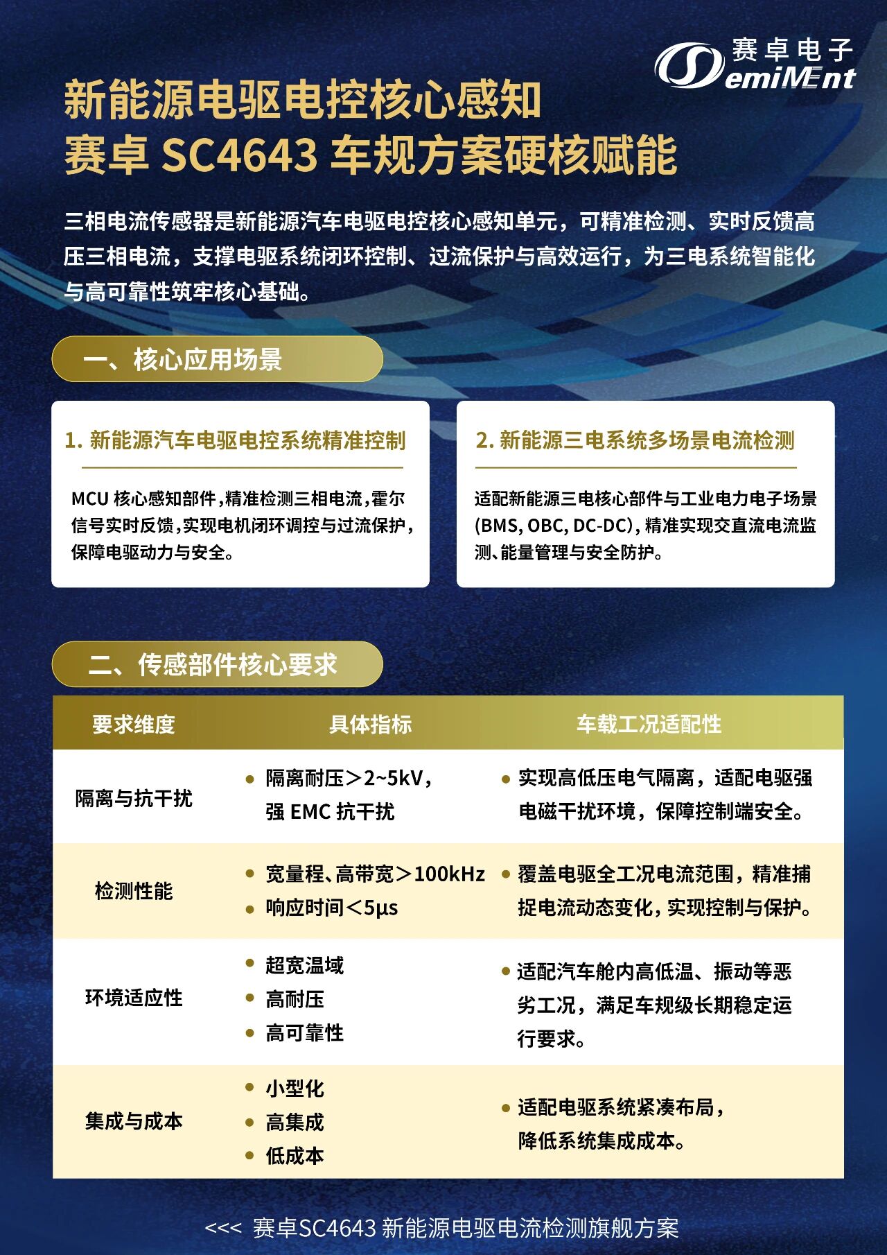
一、核心适配场景(全场景覆盖,直击应用需求)
1. 新能源汽车电驱电控系统精准控制:作为MCU核心感知部件,精准检测三相电流,霍尔信号实时反馈,实现电机闭环调控与过流保护,保障电驱动力与安全。
2. 新能源三电系统多场景电流检测:适配新能源三电核心部件与工业电力电子场景(BMS,OBC,DC-DC),精准实现交直流电流监测、能量管理与安全防护。
二、核心技术优势(精准解决选型痛点)
1. 核心特性:可编程线性霍尔设计,灵敏度0.6~14mV/Gs可调,静态电压、零点、灵敏度温漂均可编程,适配多场景定制。
2. 高效响应:响应时间仅3.7μs,带宽达120kHz,低噪声设计,精准捕捉电驱快速电流波动。
3. 车规环境适配:通过AEC-Q100 Grade 0认证,工作温度-40℃~150℃,4.5~5.5V宽供电,自带欠压、短路保护,低温漂特性(三温灵敏度温漂<±1.5%)。
4. 高兼容性:SIP4/多种TO封装(可折弯),支持国产Pin to Pin替代,兼容 A1363/70310, MLX91209 无缝替换。
5. 强防护性:VCC±15V、OUT 15V耐压,双端ESD防护,适配车载极端工况,降低系统故障率。
该方案以高专业度、高可靠性,完美匹配新能源汽车三电智能化、高集成化升级趋势,成为电驱电控感知环节的优质国产选择,适配各类电驱国产化替换需求。


如需获取该方案完整技术手册、选型指南,或咨询具体适配细节,可通过官方渠道联系:官网:www.semiment.com,咨询电话:021-6408 0230-803/19101635985(仅提供技术咨询与资料对接服务)。


(021)6408 0230*803