Characteristics and advantages
AEC-Q100 Grade 1 Certified
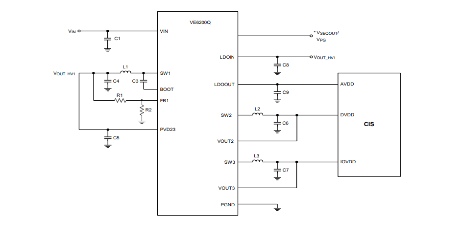
3Bucks + 1LDO Configuration
Switching Frequency: 2.1MHz
Supports Frequency Spreading
High-Voltage Buck1: Vin=4V-18.5V / Vout=2.7V-5V/Load<2A
Low-Voltage Buck2 Input Range: Vin=2.7V-5V / Vout=1.1V / Load<1.5A
Low-Voltage Buck3 Input Range: Vin=2.7V-5V / Vout=1.8V / Load<0.75A
LDO: Vin=2.7V-5V / Vout Selectable / Load<=0.3A
LDO features excellent PSRR performance: 60dB at 100kHz, 40dB at 1MHz
Available in PG-enabled and timing-adjustable versions (10 variants)
Comprehensive high-reliability protection functions (short-circuit, over-temperature hysteresis, overcurrent, overvoltage protection, etc.)
Package: QFN-16 (3mm x 3mm)

