Characteristics and advantages
AEC-Q100 Certificated
Ultra-high voltage stress endurance up to 240V
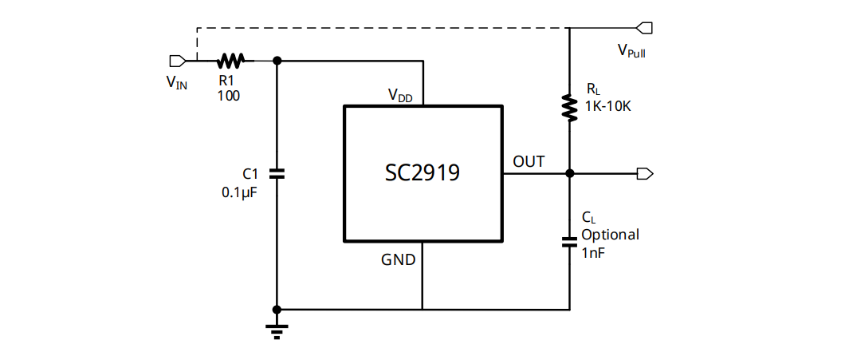
Wide supply operating range: -4.0-120V
Operation from unregulated supply
Wide operating temperature range: -40~150℃
Superior temperature stability
High chopping frequency
Robust EMC performance
Small package: SOT23-3L (SO) 、TO-92S (UA)

